Institucional
Inicio
Llamados a concurso
Llamados a Concurso
Próximos llamados a concurso
En período de inscripción
En proceso
Llamados finalizados
Llamado a Talleristas Ley 19.438
Llamado a talleristas para educadores
Llamado a talleristas para psicólogos/as
Llamado a talleristas para trabajadores sociales
Llamado Tallerista Acompañante de Hospital
Llamados plan CAIF
Llamados para centros CAIF
Llamados a Organizaciones
Llamados a OSC para la gestión de Centros en diferentes modalidades
Llamados para puestos de trabajo en Centros por convenio
Institucional
Historia
Sistemas Institucionales
Misión y Visión
Autoridades
Organigrama
Normativa
Transparencia
Funcionarios
Concurso de Ascenso por Oposición y Méritos
Concurso de Ascenso por Méritos y Antecedentes
Anuncios
Comisión de Acoso Sexual y Laboral
Circulares
Disposiciones especiales
Resoluciones
Llamados a Encargaturas
Llamados Internos
Llamados internos activos
Llamados internos culminados
Documentos Institucionales
Manual de Identidad Corporativa
Ciudadanía
CENFORES
Servicios en territorio
Guía Telefónica Institucional
Consulta de Expediente Eletrónico
Formulario de Acceso a la Información Pública
Trámites
Registro Único de Talleristas
Acceso a la información pública
Espectáculos Públicos
Compras
SIRFE
Adjudicaciones de Compras estatales
Primera Entrevista de Adopciones
Búsqueda de Orígenes
Contralor de Convenios Montevideo
Sala de prensa
Noticias
Agenda
Comunicados
Canal INAU
Talleres
Inau
Familia
Acogimiento Familiar
Familia Amiga
CAFF
Adopciones
Primera Infancia
Centros de Primera Infancia Privados (CPIP)
Centros de Atención a la Infancia y la Familia (CAIF)
Programa Centros de Atención a la Primera Infancia (CAPI)
Nuestros Niños (NN)
Casas Comunitarias de Cuidados
Centros SIEMPRE
Formación de Educador en Primera Infancia
Espacios de Cuidados y Educación para hijo/as de estudiantes
Formación
Infancia
Clubes de Niños
Adolescencia
Centros Juveniles
Capacitación y Educación
Inspección del Trabajo Infantil y Adolescente
Orientación e Inserción Laboral
≡
Inicio
Llamados a concurso
Close
Llamados a Concurso
Close
Próximos llamados a concurso
En período de inscripción
En proceso
Llamados finalizados
Llamado a Talleristas Ley 19.438
Close
Llamado a talleristas para educadores
Llamado a talleristas para psicólogos/as
Llamado a talleristas para trabajadores sociales
Llamado Tallerista Acompañante de Hospital
Llamados plan CAIF
Close
Llamados para centros CAIF
Llamados a Organizaciones
Llamados a OSC para la gestión de Centros en diferentes modalidades
Llamados para puestos de trabajo en Centros por convenio
Institucional
Close
Historia
Sistemas Institucionales
Misión y Visión
Autoridades
Organigrama
Normativa
Transparencia
Funcionarios
Close
Concurso de Ascenso por Oposición y Méritos
Concurso de Ascenso por Méritos y Antecedentes
Anuncios
Comisión de Acoso Sexual y Laboral
Circulares
Disposiciones especiales
Resoluciones
Llamados a Encargaturas
Llamados Internos
Close
Llamados internos activos
Llamados internos culminados
Documentos Institucionales
Manual de Identidad Corporativa
Ciudadanía
Close
CENFORES
Servicios en territorio
Guía Telefónica Institucional
Consulta de Expediente Eletrónico
Formulario de Acceso a la Información Pública
Trámites
Close
Registro Único de Talleristas
Acceso a la información pública
Espectáculos Públicos
Compras
SIRFE
Adjudicaciones de Compras estatales
Primera Entrevista de Adopciones
Búsqueda de Orígenes
Contralor de Convenios Montevideo
Sala de prensa
Close
Noticias
Agenda
Comunicados
Canal INAU
Talleres
Primera Infancia
Back
Centros de Atención a la Infancia y la Familia (CAIF)
Programa Centros de Atención a la Primera Infancia (CAPI)
Nuestros Niños (NN)
Casas Comunitarias de Cuidados
Formación de Educador en Primera Infancia
Centros SIEMPRE
Centros de Primera Infancia Privados (CPIP)
Espacios de Cuidados y Educación para hijo/as de estudiantes
Infancia
Back
Clubes de Niños
Adolescencia
Back
Centros Juveniles
Capacitación y Educación
Inspección del Trabajo Infantil y Adolescente
Orientación e Inserción Laboral
Familia
Back
Acogimiento Familiar
Back
Familia Amiga
CAFF
Adopciones
Formación
Recomendado
Imprimir
Flujos
Martes, 20 Noviembre 2018
Recomendado
Imprimir
K2_TWEET
Documentos para descarga:
Modificado por última vez el
Martes, 11 Diciembre 2018
Descargar material adjunto
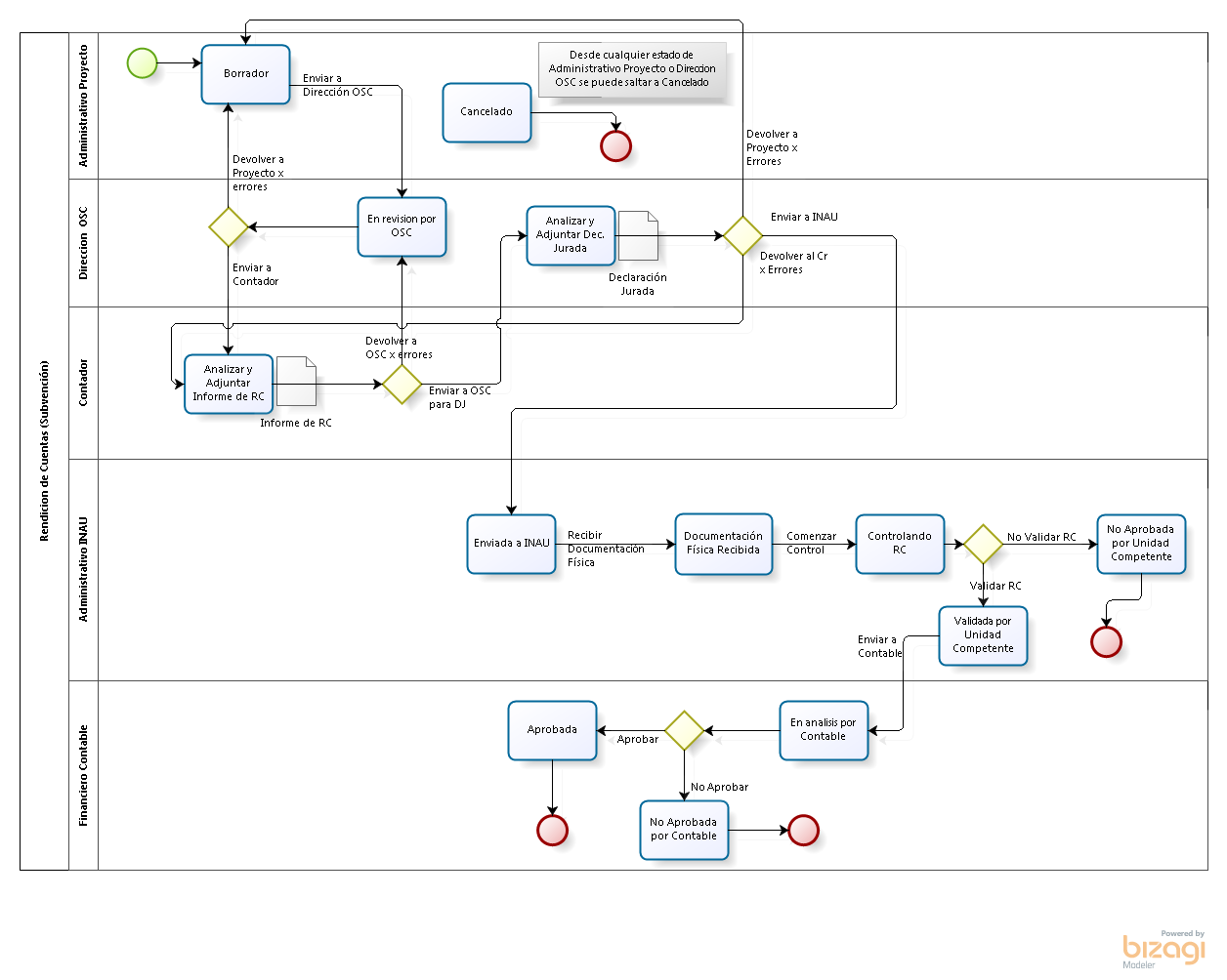
Rendición de cuentas
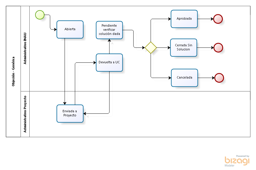
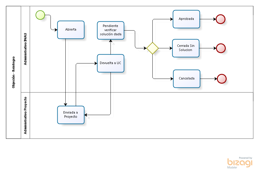
Objeción - Reintegro
Objeción - Genérica
Aval sin Directorio
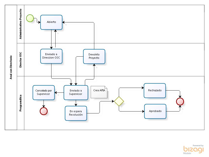
Aval con Directorio
Piedras 482 - Montevideo - Uruguay
2915 7317 - 2915 0712
inauoficial
@INAU_Oficial
INAU
INAU_Oficial
contacto@inau.gub.uy
Buscador
Tipos de contenido
Tipos de contenido
Selecione por favor
Contenido
Llamados
Noticias
Documentos
Agenda
SIPI
sirc
Autoridades
Trámite
Agenda II
Avanzado
SINTRA
© Copyright 2021